KüKeN
KüKeN (Küchenküberl für die energetische Nutzung) is a research project focused on improving how households separate kitchen waste so it can be reused for biogas or fertilizer.
As part of the second test phase, I developed a browser-based chatbot and a simple game aimed at raising awareness, providing guidance, and making waste separation more engaging and accessible.

Overview & Scope
Kitchen waste is a valuable resource, yet large amounts still end up in the wrong bin. The project „KüKeN“ (Küchenküberl für die energetische Nutzung) was launched to explore new ways of encouraging households to separate organic waste correctly and feed it back into the cycle as biogas or fertilizer. The project was carried out in cooperation with the Gemeindeverband für Abfallbehandlung Bruck/Leitha (GABL), the University of Natural Resources and Life Sciences Vienna (BOKU), the St. Pölten University of Applied Sciences, and Biogas Bruck an der Leitha GmbH, funded by the LEADER region Römerland Carnuntum and the Digital Innovation Hub Ostösterreich.
In the second test phase, a digital component was added: a mobile-optimized web app that provided information and interactive tools. My focus was on developing a chatbot to guide users in waste sorting and a game to motivate participation through play.
The design and implementation were shaped by a user-centered approach. Workshops, expert input, and repeated testing with households ensured that the solutions were practical, motivating, and easy to integrate into daily routines.
Tools & Technologies
Figma · Vue.js · Vuetify · TypeScript · Node.js · NestJS · GitLab · Jira · Miro · Internal Dialog Designer
Duration
March 2024 – September 2025
The Problem
Despite clear guidelines, a significant share of organic waste in Austria still ends up in residual bins, where it is incinerated instead of being recycled into compost or biogas. This mis-sorting not only reduces the value of collected materials but also increases costs for waste management.
Traditional information campaigns often struggle to reach households effectively. Flyers and posters are easy to ignore, while personal outreach requires considerable resources. At the same time, motivation and knowledge vary widely among citizens, and even small uncertainties can lead to mistakes in waste separation.
KüKeN set out to explore whether digital tools, specifically a chatbot and a game, could support households in improving their waste-sorting habits. The challenge was to design solutions that were engaging, accessible, and motivating, while addressing a very practical, everyday behavior.
The App
The KüKeN web app was developed as a mobile-first platform to make waste separation more accessible and engaging.
The chatbot acted as a quick and reliable guide for everyday questions, such as “Where does this (trash) go?”, while also providing short explanations and background information. Dialogs were intentionally simple and structured to ensure usability across all age groups. The integrated game added a playful element, allowing users to test and improve their waste-sorting knowledge in an interactive way. This combination of utility and entertainment aimed to make correct separation habits easier to adopt.
Key Features
Chatbot
- Ask the Küken about correct waste sorting
- Upload images of unknown items for classification
- View recent uploads and guidance from GABL
Game
- Practice sorting waste in a fun, interactive way
- Earn points, rewards, and ranks in challenges
- Personal Küken avatar that rests after several games to limit playtime
General
- Browser-based access via QR code
- Account system for personalized experience
- Simple, child-friendly navigation and interface
Chatbot



The KüKeN chatbot was implemented as a browser-based web app to provide the easiest possible access for all users. Scanning a QR code on the KüKeN bins or flyers opened the app directly in the browser – no installation required.
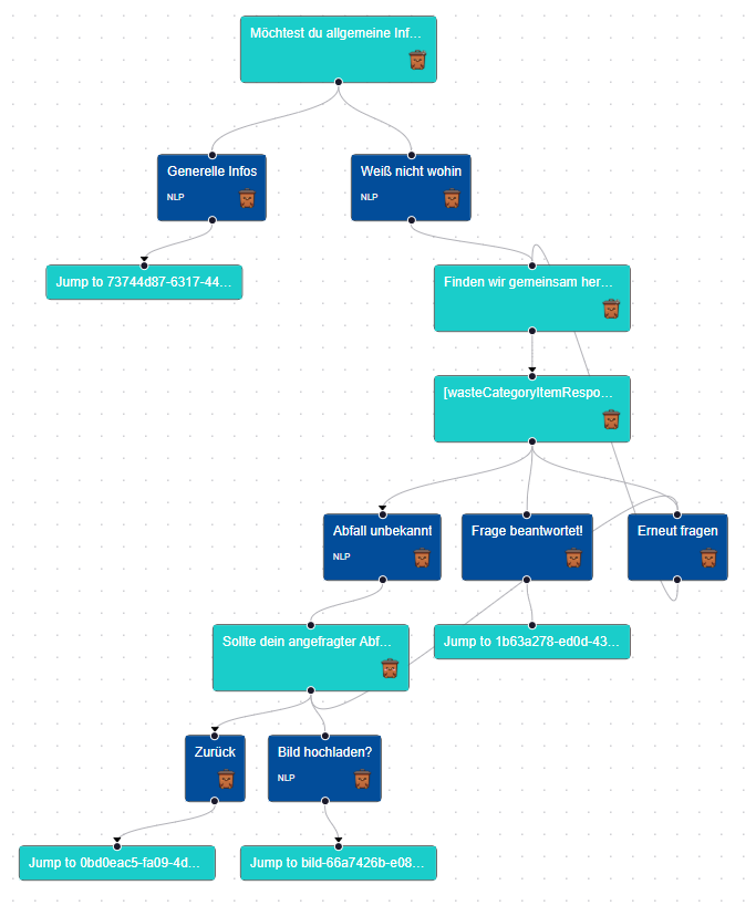
The chatbot served as the main point of contact for questions about waste separation. A key feature, “Where does this go?” („Wohin gehört…?“), allowed users to identify the correct disposal method for an item via text input or a dropdown menu.



If an item wasn’t recognized, users could upload a photo to be reviewed by GABL staff, continuously expanding the chatbot’s knowledge base. Additional functions, such as “Ask GABL” („GABL fragen“) and “GABL Info”, provided up-to-date information on newly uploaded items.
Eat It – Educational Game



The Eat It game complements the KüKeN chatbot by turning waste separation into an interactive learning experience. In the training mode, users practice sorting virtual items into the correct bins, reinforcing the knowledge gained from the chatbot. In the challenge mode, points can be earned for correctly sorting items, which unlock rewards like stickers, T-shirts, and personal ranks.


Each player has a personal Küken avatar that grows sleepy and eventually rests after a certain number of games, preventing excessive play, especially for children, the main target group.
The game’s interface features visually distinct categories reflecting real-life waste types, including packaging, food scraps, and compostable materials. Items uploaded through the chatbot are also integrated into the game, creating a dynamic connection between the two features.
Target Users
The KüKeN app is designed primarily for households with children, around 12 years old, aiming to teach proper kitchen waste separation in an engaging way. It also supports environmentally conscious adults who want to improve their recycling habits. The app’s interactive approach, including the Chatbot and the Game, ensures it appeals to digital-native users while remaining accessible to those with lower technical experience.
Design and Dialoguing
Rough designs for the chatbot and wireframes for the game were created to establish the structure and flow of the app. The overall visual style, including colors, was applied based on the project’s existing design guidelines, while avatars for both the chatbot and game were designed personally. All chatbot dialogues were written using a dedicated project-internal dialog designer.
Personality and Avatar
An avatar with multiple exrpessions and emotional states was designed, giving the chatbot a distinct personality. Specific traits were added to make interactions more engaging and relatable, especially for younger users.

First Screendesigns

Dialog Writing
The chatbot dialogues were developed using the “Dialog Designer,” a tool built specifically for the project that enables structured management of complex conversation flows. Each dialogue can include multiple alternative phrases to make interactions feel natural and varied, while variables allow the chatbot to process different types of user input, such as numbers, free text, or specific waste items. This setup ensures dynamic, context-aware responses and smooth navigation within the app.


User Centered Design
The development of the KüKeN app followed a user-centered design approach, ensuring that the needs and behaviors of future users were integrated from the very beginning. Early workshops involved potential users, project stakeholders, and experts to gather insights, identify challenges, and brainstorm creative solutions for both the chatbot and the Eat It game.
Internal concept workshops helped refine ideas, focusing on gamification, storytelling, and personalization. External stakeholder workshops provided feedback on long-term engagement, usability, and feature prioritization.
Iterative testing through workshops, questionnaires, and interviews allowed continuous improvement of both the visual design and interaction flow, resulting in an application that is engaging, accessible, and tailored to the needs of its target audience, especially children and families.
Testing
Building on the user-centered design process, the KüKeN app underwent extensive testing and iterative refinement. From July 2024 to March 2025, feedback was collected through house visits, interviews, target group tests, internal reviews, a Usability Test Dinner, and expert pretests.
These sessions revealed strengths, such as the engaging avatar, as well as areas for improvement. Iterative adjustments based on this feedback enhanced the interface, dialogue flow, and overall usability, resulting in a chatbot and game that were both intuitive and engaging for the target audience.

Learnings
This project was a major learning experience, as it served both as my master’s thesis and a real-world application development project. My frontend skills were strengthened significantly through building the app. I gained valuable insight into working on a large-scale research project, spanning multiple years and involving around 420 test households. The project also provided experience in creating an application that is actually released and used in field research.
